
四川文化艺术学院
2020年普通高等学校高职教育单独招生章程
一、总则
根据四川省高等教育招生考试委员会、四川省教育厅《关于做好2020年普通高等学校高职教育单独招生工作的通知》(川招考委〔2020〕1号)文件精神和统一部署,为保证2020年普通高等学校高职教育单独招生(以下简称“高职单招”)工作的顺利进行,结合我校实际情况,特制订本章程。
二、学校概况
(一)学校全称:四川文化艺术学院
(二)办学性质:全日制民办普通本科高等学校
(三)办学层次:四年制本科、三年制专科
(四)办学类型:文化艺术类
三、组织保障
学校高职单招工作遵循公平、公正、公开、程序规范、自我约束、社会监督的原则,严格实施招生“阳光工程”。
高职单招工作接受省招考委、省教育厅和省教育考试院的指导和监督;接受社会各界的监督,在学校单独考试招生工作领导小组领导下进行。
(一)成立高职单招工作领导小组
组长:校长
副组长:各位副校长
成 员:招生考试院院长、副院长,教学科研管理部、党政工作部、学生工作部、安全保卫部、财务与资产管理部等部长以及后勤公司负责人和各相关二级学院院长。
(二)高职单招工作领导小组下设6个工作组
1.招生统筹及录取小组(办公室设在招生考试院)
组长:招生考试院院长。负责统筹协调高职单招有关工作。
2.考试测试小组(办公室设在教学科研管理部)
组长:教学科研管理部部长。负责按照有关规定组织高职单招考试相关工作。
3.纪检监察小组(办公室设在党委办公室)
组长:负责纪检工作副书记。学校纪委对高职单招工作进行全过程全方位监督。
4.安全保障小组(办公室设在安全保卫部)
组长:安全保卫部部长。负责招生考试及录取全过程秩序和安全保卫工作。
5.宣传及网络信息保障小组(办公室设在党政工作部)
组长:党政工作部部长。负责学校网站确认,高职单招考试报名、录取查询等网络维护和网络信息安全保障。
6.后勤保障小组(办公室设在后勤公司)
组长:后勤公司总经理。负责校园环境美化、考生就餐保障和住宿联络。
四、报考条件和报名办法
已参加四川省2020年普通高等学校招生报名的应、往届普通高中毕业生和应、往届中职毕业生均可参加我校高职单招报名考试。
(一)已报名参加四川省2020年普通高考并取得14位考生号的考生。
同时,考生还必须符合下列条件:
1.遵守中华人民共和国宪法和法律。
2.身心健康,报考我校的考生必须符合《普通高等学校招生体检工作指导意见》及有关补充规定。
(二)2020年高职单招报名实行网上统一填报的方式,分网上报名和学校确认两个阶段。
1.网上报名。
报考考生本人应于2020年3月5日8:00至20日18:00,登录省教育考试院网站(http://www.sceea.cn),按要求准确填写有关信息,填报高职单招学校志愿。学校志愿设置为1个,考生须在规定的时间内在网上填报并提交确定。在规定的报名时间内,考生可以修改或调整学校志愿。逾期不再补报,也不得再修改填报的志愿。因考生本人疏漏或失误造成的后果,由考生本人承担。
2.学校确认。
考生应于2020年3月23日8:00至27日18:00,登录我校官网(https://www-sca-edu-cn.ssl.sca.edu.cn/)上的“单招报名系统”,进行学校志愿和专业志愿的填报。专业志愿信息提交完成后,考生可通过学校单招报名系统缴纳报名考试费130元/人,并打印出《考试报名表》及《高职单招考生诚信承诺书》。否则,视为自愿放弃高职单招。
(三)资格审核
考生资格审查具体时间根据疫情防控进展情况另行通知,地点在学校绵阳校区招生考试院(行政楼3-13)。现场须提交以下材料:
1.《四川文化艺术学院2020年高职单招考试报名表》;
2.考生身份证原件,并收取复印件一份(身份证必须为二代身份证,临时身份证具有同等法律效力);
3.考生手写签名的《高职单招考生诚信承诺书》。
五、招生专业收费标准及招生计划
学费标准:艺体类专业专科14000元/生/年、普通类专业专科10000元/生/年;
招生专业及计划以四川省教育考试院统一公布的为准。
六、考试
(一)考试时间
文化考试时间和综合测试时间:原定于3月28日举行的高职单招考试推迟举行,具体考试时间根据疫情防控进展情况另行通知。
(二)考试地点
四川文化艺术学院绵阳校区;
地址:四川省绵阳市涪城区经开区机场东路83号
(三)考试内容
四川文化艺术学院2020年高职单招考试按照“文化考试+综合测试(综合素质测试或专业技能测试)”的方式进行。文化考试试题由省统一命制,分普高类、中职类,语文、数学、英语三科同堂分卷,每科满分100分,总分300分;综合测试试题由学校命制,分综合素质测试或专业技能测试,满分200分。
1.普通类考生:文化考试+综合素质测试。
文化考试(300分)+综合素质测试(200分)=总成绩(500分)。
2.艺术类专业:文化考试+专业技能测试。
文化考试(300分)+专业技能测试(200分)=总成绩(500分)。
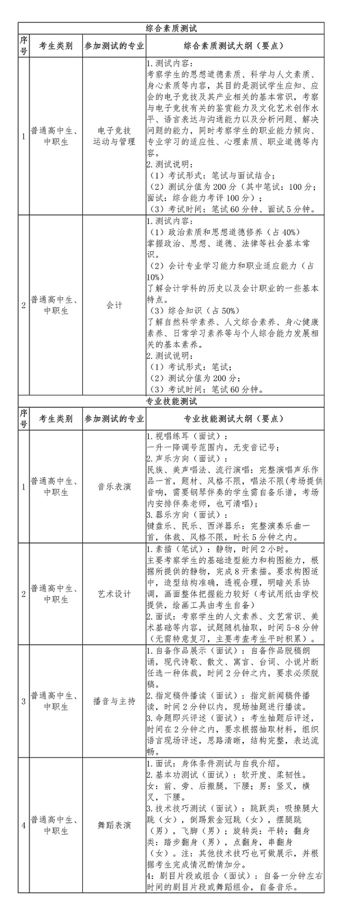
(四)考试大纲
(五)成绩查询
1.考生在学校单招报名系统上查询本人考试成绩,具体时间根据疫情防控进展情况另行通知。
2.凡对成绩有疑问的考生,应于规定日期(具体时间根据疫情防控进展情况另行通知)前拨打电话0816-6357995申请复查成绩,逾期一律不予办理。
七、录取
(一)录取原则
学校根据招生计划、参考人数及考试成绩的总体情况分普通类、艺术类划定录取控制线,未参加文化考试或技能综合测试,以及文化考试或技能综合测试成绩为零的考生,学校不予录取。
录取过程中若出现计划类别和专业计划不平衡,学校可按照实际报考学生情况在计划范围内平衡计划类别和专业计划。对服从专业调剂的未被录取考生,可根据总成绩择优录取到计划未完成的同类别专业。
高职单招未完成计划转为普通高考招生计划。
(二)录取规则
学校高职单招录取以考生总成绩作为是录取排序的主要依据,考生不享受任何加分照顾政策,考生必须参加文化考试和综合测试后方具有录取资格。总分达到划定的录取控制线,按考生总分由高至低排序(总分相同按综合测试成绩由高至低排序,若综合测试成绩也相同,再按文化成绩中的语文、数学、英语成绩先后顺序排序),择优录取。
免试政策。获得由教育部主办或联办的全国职业院校技能大赛三等奖及以上奖项和由省级教育行政部门主办或联办的省级职业院校技能大赛一等奖的中等职业学校应届毕业生,和具有高级工或技师资格(或相当职业资格)、获得县级劳动模范先进个人称号的在职在岗中等职业学校毕业生,经省教育厅核实资格、高等职业学校考核公示,并在教育部高考平台公示后,可由我校免试录取。所有符合免试录取条件的考生应参加高职单招报名,并在开考前向学校提交《四川省2020年普通高等学校高职教育高职单招免试录取考生申请表》。在办完免试手续并正式录取前,申请免试考生应正常参加我校的高职单招考试。
八、时间安排
我校拟录取考生名单会在规定日期(具体时间根据疫情防控进展情况另行通知)在学校官网首页公示5天,公示期满后将拟录取名单报省教育考试院办理录取手续。
1.公式期前两日,学校单招网页上公布各类别成绩控制线、各专业录取最低分。
2.公示期,学校单招网页公示拟录取考生名单。
3.公示期后一日,学校将拟录取考生名单报四川省教育考试院核准备案,办理正式录取手续。(录取通知书的具体发放时间以学校网站公布时间为准)
九、新生注册和复查
我校高职单招录取的考生,须在录取通知书注明的时间内到校报到,逾期未报到者,取消入学资格。
新生入学后,学校将进行复查,对不符合报考条件,或有徇私舞弊、弄虚作假等行为的考生,取消其录取资格、入学资格或学籍。
十、其他事宜
(一)考生参加高职单招考试的交通、食宿自理。
(二)考生被学校正式录取后,与普通高考新生享受同等待遇。考生被学校正式录取后,不再参加普通高考或对口招生考试。可在学籍注册后申请转专业,艺术类专业不能转普通类专业,合格毕业生颁发教育部电子注册的全日制普通高等学校专科文凭。
(三)学校未委托任何中介机构或个人从事招生工作。
本章程仅适用于四川省内高职单招考生,最终由学校招生考试院负责解释。
学校高职单招的负责部门及联系方式
部门名称:四川文化艺术学院招生考试院
招生咨询电话:0816-6357995、6358132
6358087、6357507
疫情防控期间咨询方式:李老师13458024971
薛老师13778074760
仲老师15908249974
招生专用传真:0816-6357996
学校官网:https://www-sca-edu-cn.ssl.sca.edu.cn/
招生信息网:https://zsw-sca-edu-cn.ssl.sca.edu.cn/
招生咨询QQ:200714043
高职单招QQ咨询群:361342736
E-mail:200714043@qq.com
招生微信公众平台账号:川文艺招考院
| |||
04-29 四川文化艺术学院招生考试...招生考试院是学校下设的专门从事招生... 01-15 四川文化艺术学院2021年省...四川文化艺术学院2021年省外艺术类专... 12-09 四川文化艺术学院2021年艺...四川文化艺术学院2021年艺术类(本科... 11-16 四川文化艺术学院2021年省...四川文化艺术学院2021年省外艺术类专... 11-16 四川文化艺术学院2021年省...四川文化艺术学院2021年省外艺术类专... 07-26 四川文化艺术学院2020年四...四川文化艺术学院2020年四川考生填报... |
© 2026 四川文化艺术学院 Sichuan University of Culture and Arts. All Rights Reserved. 学校国标代码:14043 | 蜀ICP备18013756号
四川文化艺术学院就业工作监督举报电话:0816-6357158 就业举报邮箱:2483455709@qq.com 技术支持:四川省教育信息化与大数据中心(四川省电化教育馆)
